많은 기업과 개인이 CAD/CAM 소프트웨어를 선택할 때 가장 고민하는 건 비용과 라이선스 문제입니다. 특히 마스터캠이나 솔리드웍스를 오랜 기간 사용해왔던 사용자라면 유지 비용은 물론, 불법 사용 단속까지 걱정되는 현실인데요

이런 상황에서 최근 주목받는 통합 솔루션이 바로 ZW3D CAD/CAM 2입니다.
설계부터 가공까지 하나의 프로그램으로 해결할 수 있는 통합형 CAD/CAM 소프트웨어로, 부담 없는 가격과 높은 호환성을 무기로 빠르게 인지도를 넓혀가고 있습니다.
ZW3D는 단순한 대체 프로그램 그 이상입니다. 다음과 같은 장점을 통해 실제 산업 현장에서 충분한 경쟁력을 갖추고 있습니다.
설계와 가공을 하나로, 통합 CAD/CAM 솔루션 ZW3D

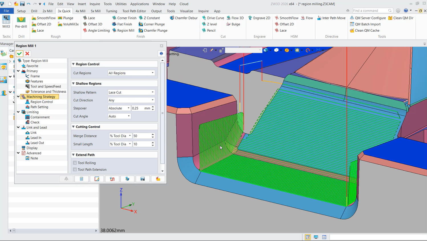
ZW3D는 설계(CAD)와 가공(CAM) 기능을 하나의 프로그램에서 사용할 수 있어 별도의 추가 설치나 프로그램 전환 없이 전체 프로세스를 통합 관리할 수 있습니다.


복잡한 형상이나 금형 설계에서도 직관적인 인터페이스를 통해 빠른 작업이 가능하고, 설계 변경이 곧바로 가공 데이터에 반영되어 실수 없이 진행할 수 있습니다.
하이브리드 모델링으로 복잡한 형상도 쉽게
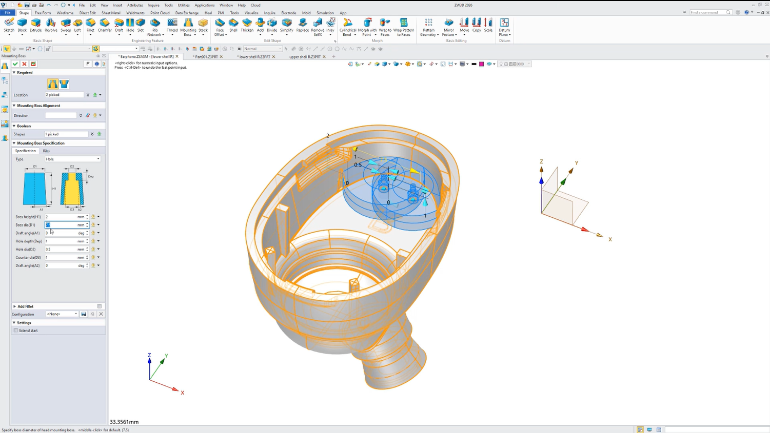
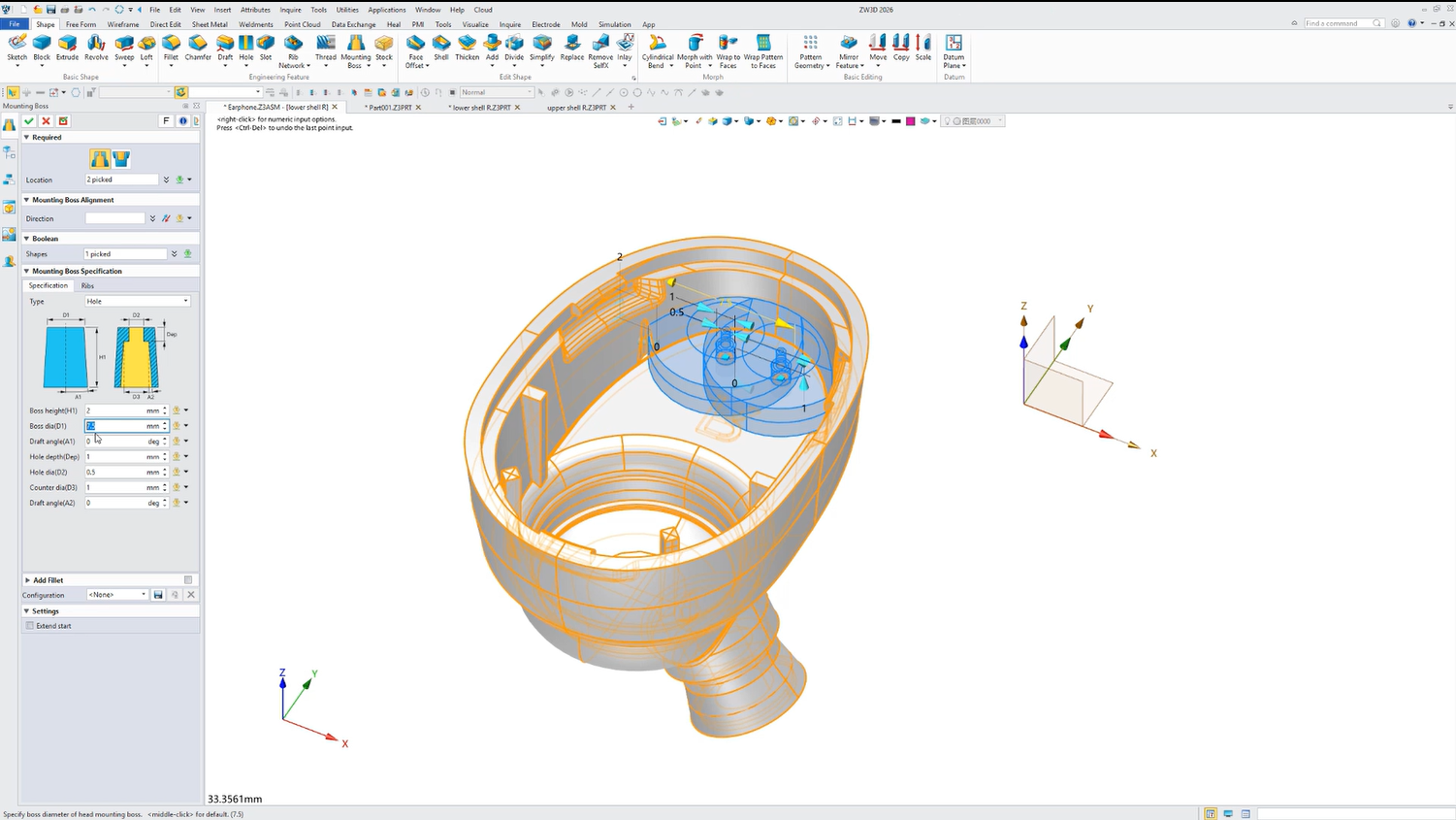
ZW3D는 솔리드와 서피스 모델링을 동시에 지원하는 하이브리드 모델링 엔진을 기반으로 합니다

. 기존에 별도 툴이 필요했던 곡면 디자인, 곡선 처리 작업도 한 번에 가능해진 덕분에 특히 산업 디자인, 전장 부품 설계 등 복잡한 작업에 강한 모습을 보입니다.
주요 포맷 호환성 뛰어남 – CATIA, NX, Creo까지
설계 부서에서 가장 신경 쓰는 부분 중 하나가 바로 CAD 데이터 호환성입니다.

ZW3D는 CATIA, NX, Creo, SolidWorks 등 주요 3D CAD 포맷을 별도 변환 없이 바로 열어 수정하고 활용할 수 있는 뛰어난 호환성을 자랑합니다. 협력사와의 자료 공유나 기존 데이터 자산 활용도 ZW3D로 충분히 가능합니다.
구독료 없이 영구 사용 가능한 합리적 가격

마스터캠, 솔리드웍스는 초기 도입 비용도 부담되지만, 최근 몇 년 사이 구독형 라이선스 체제로 전환되면서 해마다 비용이 발생합니다. 반면 ZW3D는 구독료 없이 한 번의 구매로 영구 사용이 가능하며, 가격은 동급 타사 제품 대비 절반 이하 수준으로 매우 합리적입니다.
정품 소프트웨어를 고민하고 있다면, 이제는 ZW3D를 경험해볼 때입니다.
ZW3D 다운로드 방법과 체험판 혜택
불법 크랙 버전 대신, 안정적인 정품 소프트웨어를 사용하는 것이 중요합니다.

믿을 수 있는 ZW3D는 공식 홈페이지를 통해 누구나 손쉽게 체험판을 신청하고 사용할 수 있도록 지원하고 있습니다.
- ZW3D 30일 체험판은 공식 홈페이지에서 직접 다운로드 가능
- 3개월 무료 라이선스 제공 이벤트도 함께 진행 중 ( 링크를 통해 신청 시, 라이선스 메일로 개별 제공 )
- eBOOK 매뉴얼 무료 제공 – 초보자도 손쉽게 기능을 익히고 실무에 적용 가능
ZW3D 다운로드는 아래 링크를 통해 간편하게 신청할 수 있으며, 누구나 제한 없이 체험 후 판단할 수 있는 구조로 신뢰도도 높습니다.
ZW3D 인터페이스 미리 보기




ZW3D는 단순한 저가형 대체 소프트웨어가 아닙니다. 통합형 설계-가공 시스템, 유연한 모델링 환경, 주요 CAD 호환성, 그리고 영구 라이선스라는 확실한 강점까지 갖춘 솔루션입니다.
마스터캠이나 솔리드웍스 사용자의 전환은 물론, 신생 기업 및 프리랜서 디자이너들에게도 충분히 매력적인 선택지가 될 것입니다.
이제 정품 소프트웨어의 기준을 바꿔보세요. ZW3D CAD/CAM 2
'3D 2D 디자인 > CAD & Rendering' 카테고리의 다른 글
| NVIDIA OptiX와 DLSS 차이 블렌더 렌더링 성능 개선 체감후기 (0) | 2025.08.26 |
|---|---|
| 라이노 무료 체험판 90일 라이센스 발급 및 설치 다운로드 (0) | 2025.05.26 |
| 솔리드엣지 스타트업 지원 1년간 무료 사용 신청자격 (0) | 2025.05.23 |