반응형
지멘스 NX Examine Geometry - Heal 기능 데이터 오류 무결성 검사
지멘스의 NX 소프트웨어에서 제공하는 'Heal Geometry' 기능은 외부에서 가져온 CAD 데이터를 정리하고 오류를 수정하여 모델의 품질을 향상시키는 도구입니다.

이 기능은 특히 다른 CAD 시스템에서 가져온 모델에서 발생할 수 있는 불완전한 지오메트리나 오류를 자동으로 감지하고 수정하여, 사용자가 모델링 작업을 원활하게 진행할 수 있도록 도와줍니다.
Heal Geometry 기능의 주요 특징


- 자동 오류 감지 및 수정: 모델 내의 잘못된 면, 간격, 중복 요소 등을 자동으로 식별하고 수정하여 모델의 일관성을 유지합니다.
- 공차 설정: 사용자는 원하는 정밀도에 따라 공차 값을 설정할 수 있으며, 일반적으로 0.01mm 또는 0.001mm로 설정합니다. 이 설정은 수정 과정에서의 정확도를 결정합니다.
- 원본 데이터 보존: Heal Geometry는 원본 데이터를 그대로 두고 수정된 새로운 파일을 생성하므로, 원본 모델을 보존하면서 수정된 버전을 별도로 관리할 수 있습니다.
반응형
Heal Geometry 사용 방법
NX에서 외부 CAD 데이터를 불러옵니다.


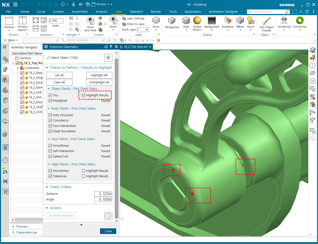
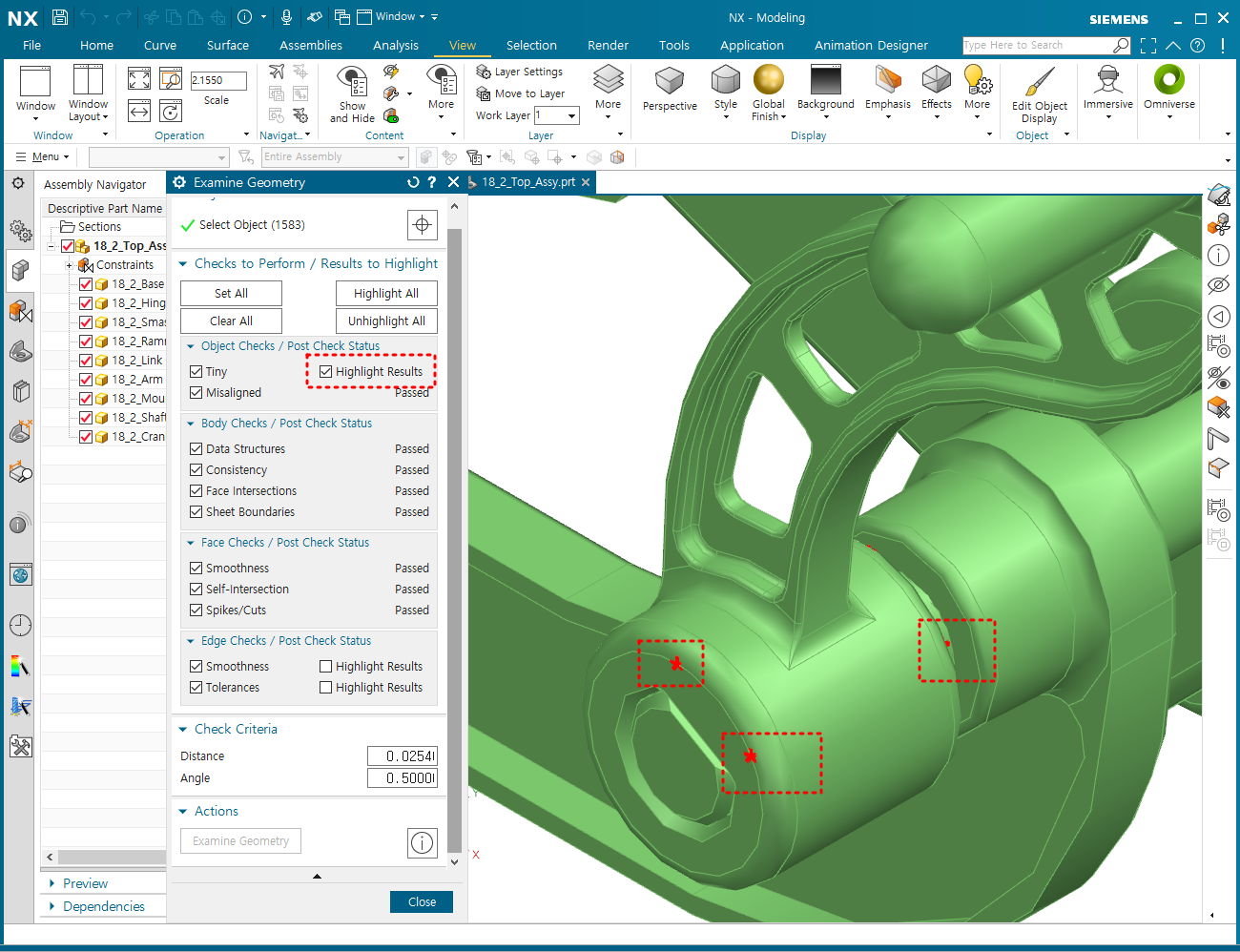
'Examine Geometry' 기능을 사용하여 모델의 오류를 검사합니다. 이 단계에서 잘못된 면이나 간격 등의 문제가 표시됩니다.
| 검사 항목 | 설명 |
| Geometry Integrity | 모델의 기하학적 무결성을 확인합니다. |
| - Gaps | 표면 사이의 틈이나 간격을 검사합니다. |
| - Overlaps | 중복되거나 겹치는 표면이나 엣지를 확인합니다. |
| - Degenerate Faces | 매우 작은 면이나 불필요한 면을 찾아냅니다. |
| Geometry Properties | 모델의 기하학적 특성을 분석합니다. |
| - Curvature Analysis | 표면의 곡률을 분석하여 연속성과 매끄러움을 확인합니다. |
| - Surface Normals | 표면의 법선 벡터를 시각화하여 방향의 일관성을 검사합니다. |
| - Draft Analysis | 주형 제작 시 형상 요소의 기울기를 분석하여 탈형 가능성을 검토합니다. |
| Mass Properties | 모델의 물리적 특성을 계산합니다. |
| - Mass, Volume, Center of Gravity | 질량, 부피, 무게 중심을 계산하여 물리적 특성을 파악합니다. |
| - Moments of Inertia | 관성 모멘트를 계산하여 회전 운동에 대한 저항을 분석합니다. |
| Topology Check | 모델의 위상 구조를 검사합니다. |
| - Free Edges | 개방된 엣지를 찾아 모델의 닫힌 형상 여부를 확인합니다. |
| - Silhouette Edges | 형상 주변의 실루엣 엣지를 분석하여 외관을 검토합니다. |
| Face and Edge Analysis | 면과 엣지의 세부 특성을 분석합니다. |
| - Minimum Radius of Curvature | 곡면의 최소 곡률 반경을 찾아 급격한 굴곡을 확인합니다. |
| - Edge Length | 엣지의 길이를 측정하여 너무 짧거나 긴 엣지를 식별합니다. |
| Boundary Analysis | 경계 조건을 분석합니다. |
| - Boundary Continuity | 경계의 연속성을 확인하여 곡면의 매끄러움을 보장합니다. |
| - Edge Connectivity | 엣지의 올바른 연결 상태를 확인하여 기하학적 일관성을 유지합니다. |
'Heal Geometry' 명령을 실행하고, 공차 값을 설정합니다. 'Specify Output File'을 통해 수정된 파일의 저장 위치와 이름을 지정합니다.


수정이 완료되면 생성된 파일을 열어 오류가 수정되었는지 확인합니다.
만약 일부 오류가 남아 있다면, 'Extract Geometry' 기능을 사용하여 해당 면을 추출하고 수동으로 수정한 후 다시 조립하며 자세한 내용은 위 설정을 참고하세요
주의사항
- Heal Geometry는 모든 오류를 자동으로 수정하지 못할 수 있으므로, 수동 수정이 필요한 경우도 있습니다.
- 복잡한 어셈블리의 경우, 각 부품별로 Heal Geometry를 적용한 후 어셈블리 구조를 재구성해야 할 수 있습니다.
이러한 과정을 통해 NX의 Heal Geometry 기능을 활용하면 외부에서 가져온 모델의 품질을 향상시켜 후속 작업의 효율성을 높일 수 있습니다.
728x90
반응형
그리드형
'3D 2D 디자인 > Semens UG NX' 카테고리의 다른 글
| NX 사용자 정의 템플릿 탭 추가하는 방법 (pax 파일 설정 포함) (0) | 2025.11.01 |
|---|---|
| 지멘스 NX Merge Parts & Assembly 파트 합치기와 Cloning 기능 (0) | 2025.06.21 |
| NX12 커스텀심볼 사라졌을 때 보이도록 경로설정방법 (0) | 2025.04.18 |